ArcGISとExcelで求める景観指数
九州大学
Arc ViewとExcelで、土地利用パターンを定量化
景観パターンを定量化し、地表の生態系緒過程との相互作用を分析するため、1980年代より様々な景観指数が提唱され、そのいくつかについては動植物の分散、撹乱の伝播や植物の種多様性との関係が明らかにされている。それら景観指数は、ArcGISとExcelという馴染み易いソフトウェアによって容易に計算することができる。
土地利用の変化は環境変動の誘導要因として広く認識され、農場規模から地球規模まで様々な規模水準でそのモデル化が試みられている。景観指数を用いた土地利用パターンの定量化はモデル化の前提となる事例研究に不可欠である。しかし、一見複雑にみえる算出式のためか、国れらについては、Spatial Analystを利用して算出する。LIを算出するためにはMedial axis transformation (MAT)を作成しなければならな内の土地利用パターン研究に利用されることは少ない。
景観指数算出用の無料ソフトウェアもあるが、1.ラスタデータしか扱えない、2.日本語環境がない、という利用上の障害がある。景観指数の算出式は、パッチ(同ーの土地利用の連続したー塊)ごとの面積および周囲長が基礎になっているので、ベクタデータで容易に算出できるものも多く、ArcGISユーザならば、ArcGISとExcelとを組み合わせて算出する方が、専用ソフトウェアを使用するよりも効率が良い場合が多いのではないだろうか。
特殊なツールなしで算出できる景観指数
最も有名な土地利用パターンの多様性を示す指数で=あるShannon’s indexあるいはSimpson’s indexは、土地利用ごとの面積の、総面積に占める割合のみから算出される。また、形状の複雑さを示す指数の1つであるDouble-log fractal dimensionは、パッチ面積とパッチ周囲長から算出できる。同じく形状の複雑さを示すShape indexの算出には、それに加えてパッチごとにそのパッチと同面積の円の円周が必要だが、それも面積さえ明らかであれば、2×(π×パッチ面積)−1で求められる。つまり、これらの景観指数はArcGISさえあればすぐに計算することができる。
無料ツールを利用して算出する景観指数
形状の複雑さを示す景観指数には他にもパッチを囲む最小の円の面積とパッチ面積の比や、ある一定の角度以下の頂点の数(以下、NSCP)などがあるが、これらは無料ツールである「ET Geo Wizards」を利用することで算出可能である。後者はツールでポリゴンをアンジェネレートし、各頂点の座標から三角関数により計算することができるが、ポリゴンの各頂点について角度を計算しなければならないので膨大な時聞がかかる。そこで、筆者はアンジェネレート後の計算をExcelのVBAを利用して自動化した(図1)。


Spatial Analystで算出する景観指数
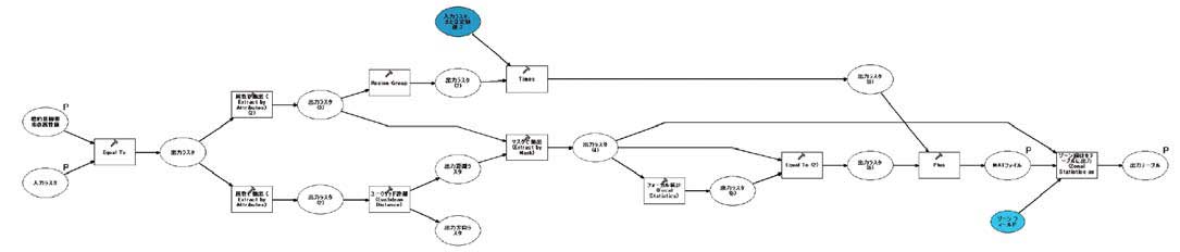
パッチの線形性を示すLinearity index(以下LI)、土地利用同士の散在性あるいは凝集性を示すContagion indexやAggregation indexおよび隣接確率はラスタデータでのみ算出可能な景観指数である。よって、これらについては、Spatial Analystを利用して算出する。LIを算出するためにはMedial axis transformation (MAT)を作成しなければならないが、ラスタ演算とフォーカル統計を駆使すれば、それ程難しくはない。しかし、一つ一つのツールを利用する際の入力などは容易で短時間でできるものの、複数のツールを連続して使うため、断続的に作業し続けなければならない。すなわち、入力時間と計算時間の断片化によって、作業が非効率になってしまうのである。そこで筆者はモデルビルダーを利用して専用のツールを作成、一連の作業を自動化し、入力時間と計算時間を集約することで効率的に作業を進めることを可能にした(図2)。なお、そのツールを使用して取得したデータの解析はExcelのVBAを用いて自動化し、景観指数の算出を容易にした。

モデルビルダで作成したツールで描いた
MATのセル(オレンジ)

2003年においてパッチの縁が直線的になったためNSCPの値が低くなっている。
景観指数の可能性
筆者は、ここに述べた手法で計算した景観指数を用いて大分県久住高原の草原景観の変化を定量した(図3および図4)。論文は査読中であるが、これにより農業の近代化が草原景観におよぼす影響の一端を明らに出来たものと確信している。他にも土地利用や景観を対象とした研究では景観指数を計算しなければならない場面は数多くあるだろう。ここに述べたツール群は、あくまで筆者の個人用に作成したものであるが、今後、多くの人の使用に耐えるように改良し、共有することで、ArcGISを用いた土地利用や景観の研究の一助になれば幸いと考えている。
プロフィール

家畜飼料生産利用学教室
佐藤 洋行 氏(左から3番目)

2008年1月1日
