

高架道路、半地下部における騒音予測
GISの特徴を活用した、日本音響学会道路交通騒音予測モデル
ASJ RTN-Model 2008 準拠の道路交通騒音予測・評価ソフトウェア (POEM) の開発
騒音とは望ましくない音のことをいうが、人の主観的な判断によるため、ある人にとって好ましい音であっても他の人にとっては騒音と認識されることもある。一般的に騒音は、生理的な影響(聴力障害、睡眠障害等)、心理的な影響(会話障害、作業効率低下等)、社会的な影響(地価の低下等)を及ぼす音とされている。
騒音は、「環境基本法」(1993年)で定義されている典型七公害のひとつで、地域住民からの苦情件数が多い公害でもある。発生源としては、工場・事業場、建設作業、自動車、航空機、鉄道等があげられる。騒音の防止に関しては「騒音規制法」が国によって定められ、法律が対象としているのは、工場・事業場騒音、建設騒音及び道路交通騒音である。
「環境基本法」や「環境影響評価法」、「騒音に係る環境基準」等、環境行政面での大きな変化を背景として、LAeq(等価騒音レベル)に基づく道路交通騒音の評価並びに予測手法の重要性が高まった。これを受けて、日本音響学会より、LAeqを評価量とした道路交通騒音予測モデルASJ Model 1998が発表された。その後、予測計算の精緻化、予測精度の向上を目指して研究が進められ、2004年にASJ RTN-Model 2003、2009年にASJRTN-Model 2008が発表された。この予測計算法は、一般道路、道路特殊部も含むほとんどすべての構造・形態の道路を対象としており、国内における道路交通騒音の予測(将来予測)だけでなく、現状の騒音推計や対策の検討に広く用いられている。
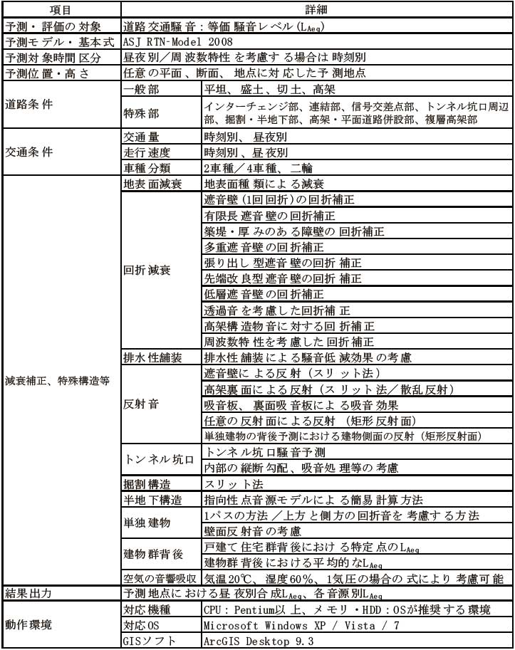
ASJ RTN-Model 2008では、道路一般部及び道路特殊部を対象に、道路周辺における道路交通騒音のLAeqを予測することが出来る。
道路及び道路周辺の街区や家屋等の配置関係はGISを使って表現出来ることから、道路からの騒音の影響を予測・推計・評価するうえでGISの利用が着目されている。
本研究開発では、様々な立場の広範な利用者を想定し、データの互換性やプログラム作成の柔軟性に優れたArcGIS9.3を基幹エンジンとして開発を行った。
道路交通騒音予測・評価システム(POEM)の構成と特徴を以下に示す。



高架道路、半地下部における騒音予測
道路一般部、道路特殊部における様々なケースにおいて、国内での騒音予測・推計に広く利用されているASJ RTN-Model2008に準拠した騒音予測。
ASJ RTN-Model 2008に基づきながら、実用的な仮定を導入した新しい予測手法によって、都市域の街区レベルの騒音分布を簡易的に推計。
遺伝的アルゴリズムにより、遮音壁や低騒音舗装等、多くの組み合せから最適な騒音対策パターンを解析。
環境省「騒音に係る環境基準の評価マニュアル(Ⅱ.地域評価編(道路に面する地域))」(平成12年4月)に準拠した道路交通騒音の面的評価システム。ASJRTN-Model 2003に準拠した騒音予測。
本システムでは、シェープファイルであればどのような地図・図面でも容易に基図として取り込むことができ、基図(例えば都市計画のDMや住宅地図)上で、効率良くデータを作成することが出来る。また、建物形状がポリゴンとして用意されていれば、属性として階数を入力するだけで建物による減衰を考慮した計算を行うことも出来る。
騒音計算に必要となる、音源と受音点の間の遮音壁等の抽出、伝搬経路の距離の算出、各種パラメータ(建物群立地密度等)の算出等にGISの機能を有効に活用するほか、道路の特殊な箇所においてもGIS機能の活用により、下記のような方法で簡便に予測を行うことが出来る。


ASJ RTN-Model 2008に準拠した騒音予測で開発した機能を以下に示す。

環境省は平成21年6月に「今後の自動車騒音対策の取組方針」を発表し、「環境基準の達成率は全体として緩やかな改善傾向にあるものの、都市高速道路や一般国道の近接空間等では引き続き厳しい状況にある」としている。
また、今後取り組む対策として、(1)発生源対策、(2)交通流対策、(3)道路構造対策、(4)沿道対策、(5)その他、を挙げている。当研究で開発した道路騒音予測・評価システム(POEM)が、沿道の道路交通騒音の把握と道路騒音対策の立案に活用され、地域的な騒音低減に貢献出来れば、開発の意義は大きいと考える。

(写真 上) 前列左から、
(株) パスコ 濵谷 雅信 氏
九州大学 教授 藤本 一壽 氏
(独) 産業技術総合研究所
研究グループ長 今泉 博之 氏
後列左から、
(株) パスコ 蒲恒 太郎 氏
九州大学 助教授 穴井 謙 氏
九州大学 学術研究員 平栗 靖浩 氏
(写真 下)
(株) パスコ 塩原 健 氏、大島 ゆう子 氏

2011年1月1日